近期一个朋友店里的LED筒灯坏了好几个,这些灯的使用时间都没多久,基本也就半年左右,但是理论上一般质量好一点的LED灯的寿命都是一万小时以上,也就是说每天使用12小时的话,连续使用至少可以达到833天,换算一下,也就是2年多的时间。但是现在只用了半年,比预期寿命减少了75%还多。
这是一件比较奇怪的事情。而且朋友买的灯还是国内比较好的牌子,所以他找到我,讨论起这个问题来,并委托我帮他检查一下,看是否是LED筒灯的质量问题。因为第一份工作跟LED驱动相关,虽然现在已经过去了八九年,但是本身LED驱动电路不复杂,稍微回忆一下应该还是能搞定。所以就答应朋友帮他检查一下,如果能修好也挺好。毕竟如果后期越坏越多,几十个灯换起来也是一笔不小的开支。
拿回来几个坏的LED筒灯,到工作室拆开来检查一番。
整个产品还算中规中矩,不算太好,但是该有的都有,对得起价格。

上图就是LED驱动器:恒流输出,140mA,负载写着4-9W。
然后继续拆解,把外壳拆掉后,就是PCBA。

这是正面图(TOP层)。

这是背面图(BOTTOM层)。
到此为止看起来还算正常,跟想象中一样。有全桥,有控制器,有变压器。有保护(压敏电阻),不过直观感觉元器件稍微少了点。
电路板看着挺干净,没烧坏的痕迹。然后再看看LED灯板。

从LED铝基板上看到,有一颗LED中间有个黑点,感觉像是被击穿了。边上还有一些锡珠,不知道是过热熔出来的,还是原来板子没清干净遗留下来的,这个先不管。找来万用表测一下LED,发现10颗LED里,有8颗都不亮了。所以是LED铝基板烧坏了。
手上正好了3528封装的LED颗粒。把基板上原来的10颗LED用热风枪吹掉,重新焊上新的LED颗粒。
上电220VAC测试一下,发现灯亮了。说明LED驱动器没坏,是LED烧了。
但是为什么LED会烧了呢?有必要看看驱动电路了。
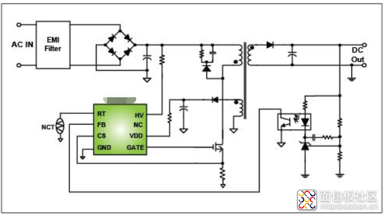
印象中,LED驱动电路大概的电路图应该是这样的:隔离变压器,原边控制,副边反馈。

但是当我找到电路板上的驱动芯片的数据手册时,才发现自己想错了,根本不是我想的那样复杂。(那个看似变压器的器件,只是一个套了变压器外壳的电感而已,哈哈!)
这是一款非隔离的LED驱动芯片。

怪不得第一眼看到电路板的时候就觉得元器件好像少了点。
以前一直觉得,只要是220VAC输入,隔离变压器是必不可少的,想不到商用的LED驱动器还真可以这么做,算是长见识了。
上面这个图是典型应用电路,实际上应该不能这么干吧,肯定要加很多保护电路的吧。
有点惊讶的我把这个极简的电路板原理图画下来:

最 终的电路图如上图所示。这个LED驱动器电路,就在最 关键的几个地方加了点保护,多一个都不愿意加。但是如果真少一个看起来都危险呢,哈哈!
唯一我觉得多余的地方是限流采样电阻那里,用了2个电阻并联,估计是找不到单个合适阻值的电阻,才不得已多花了一个电阻的钱。
最 后我还发现,那个LED灯板,根本不是铝基板,那样太贵了,其实只是一个FR-4材质的PCB单面板而已!又省了一笔钱!

说实话我是挺佩服这个设计的。用了最 节约成本的方案,实现了商用产品的批量生产。好像还卖得挺好!
最 后我还特地去查了各大电商平台,这款LED筒灯的出货量还挺大,销售量累计也是小几万+。估计加上使用同样LED驱动器的其他型号的产品,以及线下的销售量,这个LED驱动器方案,出货量毛估估应该也有小几十万+以上了吧。这得为公司节约多少成本啊!
P.S最 后分析下来,虽然这个LED驱动器的保护电路不够,但是也不可能给每个LED驱动器都再额外加上保护电路,那样成本太高了。应该是朋友店里的三相用电的抽油烟机产生的干扰使得LED灯损坏。最 后的解决方案是买一个220VAC的滤波器,装在照明回路输入端。同时购买稍微好一点的同色温的3528LED颗粒来将损坏的LED灯修好。到目前为止使用一个多月,还算正常。
所以说,这个LED驱动器的设计,应该还是很适合家用那种比较“干净”的电源环境下,毕竟销量摆在那里,如果天天坏,肯定会被大家投诉骂死的吧,哈哈!


闪极170W超充站移动电源:细节设计见真章
金天弘科技:全球新能源能效治理领域出货规模领先的传感器提供商
超越宇树!魔法原子300台机器人群控创行业记录
明日像素携 “AI 医美大脑” 亮相 2026 CMEF



慧聪电子网微信公众号
慧聪电子网微信视频号
精彩评论