微信
投稿

热点排行

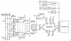
芯森电流电压传感器在光伏系统MPPT中的应用

光,本质上是一种能源。自然界中,太阳光是一个免费且容易获得的能源。阳光照射到晶体硅电池或者薄膜电池的表面(通俗叫法就是太阳能板)时,在能量的驱动下,电子开始流动,接入线路后会产生电流,这样就把太阳能转

传感技术光伏 2025-08-04 17:12

芯森电流电压传感器在光伏系统MPPT中的应用

光,本质上是一种能源。自然界中,太阳光是一个免费且容易获得的能源。阳光照射到晶体硅电池或者薄膜电池的表面(通俗叫法就是太阳能板)时,在能量的驱动下,电子开始流动,接入线路后会产生电流,这样就把太阳能转

传感技术光伏 2025-08-04 17:12

安路科技荣膺“2025最具创新力科创板上市公司”

7月25日,上海松江举办的“2025中国科创领袖大会暨科创板开市六周年峰会”上,“科创板开市六周年评选”榜单揭晓,安路科技凭借在FPGA领域的持续突破与创新成果,荣膺“2025最具创新力科创板上市公司”称号。这一殊荣

FPGA 2025-08-04 17:03

博雅NOR Flash引脚兼容Winbond,软硬件无缝迁移

智能门锁:安全与性能的存储基石 智能门锁作为智能家居的核心入口,其硬件设计需兼顾安全认证、用户数据存储与低功耗需求。典型方案采用主控MCU(如Arm Cortex-M4系列)搭配专用存储器,其中NOR Flash凭借字节寻址

闪存博雅科技 2025-07-30 10:26

面向大功率家电,ST推出第二代IH系列1600V IGBT

最近,意法半导体推出了一款面向大功率家电应用的第二代IH系列1600V IGBT STGWA30IH160DF2,该器件兼具1600 V的额定击穿电压、优异的热性能和软开关拓扑高效运行等优势,特别适用于需要并联使用的大功率家电应用场景

ST 2025-07-30 10:03

罗姆为英伟达800V HVDC架构提供高性能电源解决方案

中国上海,2025年6月23日——随着人工智能持续重新定义计算的边界,为这些进步提供动力的基础设施也必须同步发展。作为功率半导体技术领域公认的领导者,罗姆很荣幸成为支持英伟达全新800V高压直流(HVDC)架构的主要

sic元器件 2025-07-28 13:38

15.64亿元,国产红外传感器龙头高德红外两笔订单超上年50%营收

7月22日,中国红外传感器龙头企业高德红外,再发日常经营重要合同公告,称与某 J 贸公司、某 客户签订了完整装备系统总体外贸产品国内采购合同和某型号光电系统订购合同,合同总金额达到6.85亿元,占公司 2024 年度经

红外传感器 2025-07-25 09:43

最新LPDDR6标准发布!三星下半年量产

JEDEC固态技术协会近日宣布发布最新一代低功耗内存LPDDR6标JESD209-6,旨在显著提高包括移动设备和人工智能在内的各种用途的内存速度和效率。新的JESD209-6LPDDR6标准代表了内存技术的重大进步,提供了增强的性能、能

存储技术内存 2025-07-22 17:38

热门作者

东方

简介: 天马行空的文字之旅。

邮箱: liutingting03@hczyw.com

简介: 保持期待,奔赴山海。

邮箱: zhuangjiaxin@hczyw.com

松月

简介: 脚踏实地,仰望星空。

邮箱: wuxiaqing@hczyw.com

合作咨询:15889679808               媒体咨询:13650668942

广州地址: 广州市越秀区东风东路745号紫园商务大厦19楼

深圳地址: 广东省深圳市龙华区五和大道星河WORDC座5F506

北京地址: 北京市朝阳区小关东里10号院润宇大厦2层

慧聪电子网微信公众号
慧聪电子网微信视频号

Copyright?2000-2020 hczyw.com. All Rights Reserved
慧聪电子网    粤ICP备2021157007号